文/北京集佳知識產權代理有限公司西安分部 齊方
《最高人民法院關于審理商標授權確權行政案件若干問題的規定》第二十條:當事人主張訴爭商標損害其姓名權,如果相關公眾認為該商標標志指代了該自然人,容易認為標記有該商標的商品系經過該自然人許可或者與該自然人存在特定聯系的,人民法院應當認定該商標損害了該自然人的姓名權。
在第35969992號“
”商標(異議人:恩瑞克?達科斯塔?瓦迪洛(ENRIQUE DACOSTA VADILLO);被異議人:(福州和勝電子商務有限公司)不予注冊的決定中,國家知識產權局(以下簡稱“國知局”)認為:
1.被異議商標“QUIQUE DACOSTA”指定使用在第43類“咖啡館;餐廳;安排酒店住宿”等服務上。異議人稱被異議人搶注其在先使用并有一定影響的商標,但異議人提交的在案證據不足以證明在被異議商標申請之前,異議人已在中國境內在“咖啡館;餐廳;安排酒店住宿”服務或與之類似的服務上在先使用了“QUIQUE DACOSTA”商標并使之具有一定影響,故對異議人該項主張不予支持。
2.本案中,異議人提供的國內各大網站、媒體、微信公眾號對異議人及其餐廳的報道等證據可以證明,異議人是全球知名的米其林三星廚師,“QUIQUE DACOSTA”是依據異議人姓名創立的品牌餐廳,在餐飲服務領域“QUIQUE DACOSTA”與異議人已建立了一一對應關系。被異議商標與依據異議人姓名創立的品牌餐廳文字完全相同,服務項目相近或具有較高關聯,因此,被異議人未經異議人許可申請注冊被異議商標已構成對異議人姓名權的侵犯。
根據《商標審理標準》中損害他人在先權利審理標準:認定系爭商標是否損害他人姓名權,應當以相關公眾容易將系爭商標在其注冊使用的商品上指向姓名權人或者與姓名權人建立對應聯系為前提,既包括系爭商標與他人姓名完全相同,也包括雖然系爭商標與他人姓名在文字構成上有所不同,但反映了他人的主要姓名特征,在相關公眾的認知中指向該姓名權人。
本案中,雖然系爭商標“
”與異議人“恩瑞克?達科斯塔?瓦迪洛(ENRIQUE DACOSTA VADILLO)”的英文名稱有所不同,在異議理由中,異議人特意闡述了在西班牙語中,“ENRIQUE”和“QUIQUE”互為近義詞,且“QUIQUE”作為“ENRIQUE”的昵稱,在日常生活中,常用“QUIQUE”替換“ENRIQUE”顯得關系更為親密、密切。如知名的西班牙拉丁流程歌手和歌曲作者“Enrique González Morales”,常使用“Quique Gonzalez”作為其名字,以拉近與粉絲的距離。此外,異議人提交了“Enrique”和“Quique”含義解釋以及在日常生活中的用法,以進一步證明:在日常生活中,本案異議人恩瑞克?達科斯塔?瓦迪洛(英文名:ENRIQUE DACOSTA VADILLO)亦呼叫為“QUIQUE DACOSTA”,為后文闡述“QUIQUE DACOSTA”是依據異議人姓名創立的品牌餐廳,在餐飲服務領域“QUIQUE DACOSTA”與異議人已建立了一一對應關系奠定了基礎。
此外,異議人在異議理由中提交了國內外著名雜志對異議人及其餐廳的報道介紹、國內各大網站和微信公眾號對異議人及其餐廳的報道和介紹以及異議人餐廳接到來自中國消費者的訂單列表等諸多證據用以證明:經過長期發展與推廣,“QUIQUE DACOSTA”餐廳與異議人已建立了一一對應關系。當國內相關消費者看到被異議商標時,唯一能聯想的就是西班牙著名米其林三星廚師,即本案異議人和他所經營的同名餐廳。
由此可見,權利人或利害關系人在維權時,不妨對系爭商標字面及其背后可能潛在的含義多多挖掘,“順藤摸瓜”找出關聯,并提供盡可能相關、多的證據予以佐證,滿足適用要件,最終方可得到國知局的認可。
此外,他人的姓名亦包括筆名、別名、譯名等。在《關于第36885828號“薇婭”商標無效宣告請求裁定書》(申請人:黃薇;被申請人:浦江米蘭家居家紡有限公司)中,國知局認為:本案爭議商標“薇婭”與申請人藝名“薇婭”名稱相同。結合申請人提交的在案證據(比如申請人曾獲得淘寶直播2016年度人氣主播、2016年度最具商業價值主播、2016年度最受粉絲追捧主播、2017淘寶直播盛典最具粉絲影響力主播、2018年度TOP主播等。也曾被東方網、搜狐網、網易新聞、電商在線等網絡媒體進行宣傳報道……)可以證明爭議商標申請日前申請人藝名“薇婭”已經具有一定社會知名度,被申請人未經申請人授權,將與申請人藝名“薇婭”相同的文字申請注冊商標,其注冊客觀上利用了申請人藝名“薇婭”的較高知名度,可能誤導相關公眾認為申請人與其存在某種商業聯系,損害了申請人的在先姓名權。因此爭議商標的注冊已違反《商標法》第三十二條前半段的規定。
而在《關于第35149501號“馮唐”商標無效宣告請求裁定書》(申請人:上海垂揚文化傳播工作室;被申請人:河南馮唐展覽展示有限公司)中,經審理,國知局認為:申請人提供的證據可以證明在爭議商標申請日前,“馮唐”作為張海鵬的筆名,在文字作品領域已具有一定知名度,被申請人對張海鵬的筆名“馮唐”及其知名度理應知曉。爭議商標“馮唐”與張海鵬的筆名“馮唐”文字構成、呼叫完全相同,被申請人未經申請人許可,擅自將該文字作為商標注冊,具有牟取不正當利益的目的,容易使相關公眾誤認為該商標與“馮唐”存在特定關聯,從而對張海鵬的筆名“馮唐”造成損害,爭議商標的注冊已構成《商標法》第三十二條所指損害他人現有的姓名權之情形。
在上述案件中,系爭商標與他人姓名(藝名、筆名)完全相同,且該姓名權人在社會公眾尤其是相關公眾中享有一定知名度。而系爭商標的使用可能誤導相關公眾認為申請人與其存在某種商業聯系,損害了申請人的在先姓名權。
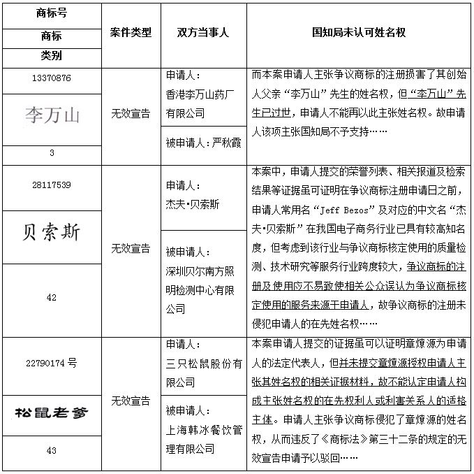
然而,在下述無效案件中,國知局并未對姓名權予以認可,請見如下表格:

由此可見,在認定系爭商標是否損害他人姓名權時,均應當滿足:在世的自然人、相關公眾容易將系爭商標在其注冊使用的商品或服務上指向姓名權人或與姓名權人建立對應聯系、主張姓名權應當由自然人本人提出或經特別授權并明確授權范圍的被授權人作為利害關系人等諸多要件。
在網絡信息高度發展的當今,流量會帶來利益。雖然網紅、名人、網紅店鋪等自帶流量,企業在設計、選擇商標進行注冊時,不可心存僥幸心理蹭熱度,即便順利注冊,也有可能難逃被無效宣告的結局。另外,即使是自身臆造的商標,也不妨在先查詢申請商標是否可能存在被動“蹭熱度”的情況,亦或委托專業人員/機構進行在先檢索,評估申請商標注冊的可能性,避免出現花費大量人力、財力來宣傳、使用商標,結果因侵權失去商標、陷入侵權之爭、為他人做嫁衣等不利情況。
此外,作為在先權利人或利害關系人,在日常經營活動中,注意管理、留存商標使用證據,避免在維權時存在商標在使用、卻難以提供有效證據的尷尬情況。而在維護自身權利時,嚴格按照《商標審理標準》、《最高人民法院關于審理商標授權確權行政案件若干問題的規定》及其他相關文書中提到的在先權利的適用要件,多方搜集、整理、提交證據,并挖掘系爭商標所有人的惡意搶注行為,最大限度保障自身權益。