我們的位置 聯系我們
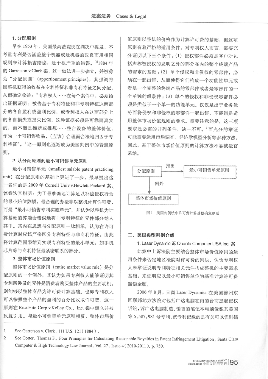
Language
  • English
  • 日本語
  • ???
  • 專業領域
    專利
    商標
    版權
    許可
    訴訟
    反不正當競爭
    國際貿易
    公司法
    投資
  • 專業人員
    合伙人
    顧問
    專業人員
    專業人員查詢
  • 成功案例
  • 新聞資訊
    集佳新聞
    榮譽與排名
    業界新聞
    近期活動
  • 理論研究
    集佳周訊
    媒體報道
    推薦文章
  • 知識產權交易
    專利轉讓
    商標轉讓
  • 了解我們
    集佳介紹
    集佳理念
首頁 > 集佳知識產權代理有限公司 > 理論研究 > 媒體報道 > 集佳文章《標準必要專利許可費計算基數之初步法律研究》在《中國發明與專利》發表
  • 媒體報道
  • 推薦文章
  • 集佳周訊

集佳文章《標準必要專利許可費計算基數之初步法律研究》在《中國發明與專利》發表

2017-03-17


點擊看大圖


點擊看大圖


點擊看大圖


點擊看大圖


點擊看大圖

 

相關關鍵詞

  • 前一則: 集佳文章《謹防商標被通用名稱化》在《中華商標》發表
  • 后一則: 集佳文章《專利侵權賠償的現狀分析及調整路徑》在《河北法學》發表

公司總部

機構代碼:11227

地址:北京市朝陽區建國門外大街22號賽特廣場七層

郵編:100004

總部電話:(8610)59208888

電子郵箱:mail@unitalen.com

郵件新聞接收

不要錯過我們提供的中國區知識產權保護的相關信息、服務和活動通知

提交將接受我們特別的服務優惠和知識產權保護咨詢的電子郵件

社交網絡鏈入

  

友情鏈接

商標通 | 北京市集佳律師事務所

法律聲明  Unitalen Mail Box  ?2016 Unitalen Attorneys at Law 版權所有 集佳知識產權代理有限公司 京ICP備11033076號   京公網安備11010502020670